
Machine learning is a powerful technology that helps computers learn from data and make decisions or predictions without needing to be programmed for every specific task. It powers many of the things we use today, like recommending movies on streaming services or helping doctors diagnose illnesses.
At its heart, machine learning involves spotting patterns in data. When we provide large amounts of data to algorithms, they can learn to identify these patterns and make predictions. These trained models can then be used for various tasks, like creating images or answering questions.
However, creating effective machine learning models goes beyond just using algorithms. It requires a strong system that can manage everything involved in a machine learning project, from collecting and processing data to training the models, deploying them, and continuously monitoring their performance.
This system is known as machine learning infrastructure, which includes the tools, frameworks, and processes needed to develop, launch, and maintain machine learning models.
Machine learning (ML) infrastructure is the foundation that supports machine learning projects, making them scalable, efficient, and impactful. As more people look for AI-powered solutions, having strong ML infrastructure becomes very important.
ML infrastructure helps data scientists and engineers concentrate on what they do best building and improving models without getting stuck on complex tasks of handling data, performing calculations, and deploying models.
It also ensures that models can be launched reliably, monitored effectively, and updated when needed. This support allows for continuous improvement and helps models adapt to new data over time.
-removebg-preview.jpg&w=1080&q=75)
A machine learning infrastructure relies heavily on the way data is stored and managed. Whether dealing with structured or unstructured data, choosing the right storage solution can significantly impact the efficiency and scalability of ML workflows. Below are some key data storage options widely used in modern machine learning infrastructures:
Object storage is designed to handle large amounts of unstructured data such as images, videos, documents, and other files that don’t fit into traditional databases. It’s commonly used for storing raw data, which is later processed and used in machine learning models.
Scalable and cost-effective storage.
Data is stored as objects, each containing the data, metadata, and a unique identifier.
Ideal for datasets like images or videos used in computer vision tasks.
Examples: Amazon S3, Google Cloud Storage, Azure Blob Storage.
A data lake is a centralized repository that allows you to store all your structured and unstructured data at any scale. Unlike traditional storage solutions, data lakes allow you to store raw data in its native format until it's needed for processing.
Examples: AWS S3 (as a data lake), Azure Data Lake, Hadoop-based systems.
Data warehouses are designed for structured data and are optimized for query performance. They are often used after data has been processed and organized, making it easy to analyze historical data and generate insights.
Examples: Google BigQuery, Amazon Redshift, Snowflake.
NoSQL databases provide flexibility for storing unstructured and semi-structured data, making them suitable for scenarios where traditional SQL databases struggle to scale. These databases are designed to handle large-scale datasets and allow for dynamic schema updates.
Can store documents, key-value pairs, and other types of unstructured data.
Horizontal scaling for handling large datasets and high-throughput requirements.
Often used for storing logs, user interactions, or sensor data in real-time.
Examples: MongoDB, Cassandra, Couchbase.
In-memory databases store data in RAM, allowing for ultra-fast data access. This is especially useful for real-time analytics or when machine learning models need to make predictions instantly based on fresh data.
Data is stored and processed in memory for faster access compared to disk-based storage.
Suitable for applications like recommendation engines, fraud detection, or real-time dashboards.
Examples: Redis, Memcached, SAP HANA.
Distributed file systems enable you to store data across multiple machines while maintaining fault tolerance and scalability. This approach is particularly useful in distributed computing environments, where large datasets need to be processed across many servers.

Feature engineering is the process of creating new features from raw data to improve the model’s learning. Feature selection helps to choose the most relevant features that contribute to model accuracy and reduce computational complexity.
Feature Extraction: Transformation of raw data into meaningful features (e.g., extracting pixel data from an image, or parsing text into word embeddings).
Feature Selection: Choosing the most important features based on statistical tests, correlation, or machine learning techniques (e.g., decision trees).
When you start working with data, it often isn’t perfect. It might have missing values, errors, or irrelevant information. Preprocessing is about fixing these issues so that the data can be used effectively by your machine learning models.
Handle Missing Data: Sometimes, data entries are missing. You might fill these gaps with average values or simply remove them if there aren’t too many.
Normalize Data: This means adjusting values so that they’re on a similar scale. For example, if one feature is age (0-100) and another is income (0-100,000), you would scale them to be comparable.
Convert Categories to Numbers: Machine learning models work with numbers, so you might need to turn text categories into numbers (e.g., turning “red,” “blue,” “green” into 1, 2, 3).
Feature engineering is about creating new features or choosing the most important ones from your data. Features are the attributes or variables that your model uses to make predictions.
Feature Extraction: Sometimes, you need to create new features from your existing data. For example, if you have a timestamp, you might extract the hour of the day, which could be useful for understanding patterns.
Feature Selection: Not all features are equally important. Feature selection is the process of picking the most relevant features to use in your model. This helps improve the model’s performance and reduces complexity.
Data can be processed in different ways depending on your needs:
Batch Processing: This is when you process data in large chunks at scheduled times. For instance, you might collect and process data once a day. It’s good for tasks where immediate results aren’t needed.
Real-Time Processing: This is when data is processed as it comes in. It’s useful for applications that need instant responses, like recommending products based on current user behavior.
When dealing with a lot of data, you might use tools that can handle processing across multiple machines. These tools help speed up the data processing.
A feature store is a system that helps manage and reuse features across different machine learning projects. It’s like a library where you keep all your useful features so you can easily access and use them.
Feast: An open-source tool that helps store and manage features. It’s useful if you’re working on multiple models and need a consistent way to handle features.

In machine learning, once your data is ready, the next big step is model development. This is where you build and train your models to make predictions or decisions based on your data.
Before a model can learn, it first needs data. The data provided can come in various forms structured or unstructured. This data is typically raw and needs to be cleaned and prepared for modeling. Preprocessing includes handling missing values, scaling features, encoding categorical variables, and more.
Python Libraries: Libraries like Pandas and NumPy help with data manipulation.
Data Transformation Tools: Apache Spark for distributed data processing, Apache Beam for unified batch and streaming data transformation.
ETL Tools: Tools like Airflow or Talend are often used to handle Extract, Transform, and Load (ETL) tasks for large datasets.
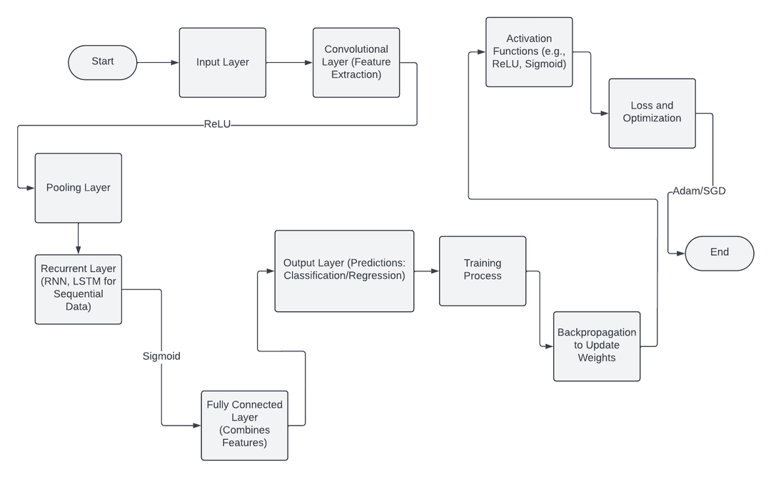
Machine learning models consist of multiple layers where each layer performs a transformation on the input data. For example:
Input Layer: Receives the input data.
Hidden Layers: These layers contain neurons that apply transformations (like matrix multiplication followed by activation functions) to the data.
Output Layer: Produces the final prediction.
Each layer has parameters (weights and biases) that the model learns during training. Some common types of layers include:
Convolutional Layers: Used in image recognition models (CNNs) to extract spatial features.
Recurrent Layers: These are found in models for time series and text (RNNs, LSTMs) to capture dependencies in sequential data.
Dense (Fully Connected) Layers: Used in many models to perform linear combinations of inputs.
Frameworks: PyTorch and TensorFlow are commonly used to build these architectures with predefined layers (e.g., Convolution, RNN, Dense).
Optimizers: Algorithms like Adam, SGD, and RMSprop help optimize the weights of the model during training.

Model training is the core of machine learning, where you teach your model how to make predictions or decisions based on your data. There are three main types of learning:
Supervised Learning: This is like teaching with a tutor. You provide the model with input data and the correct answers (labels). The model learns from this data to make predictions on new, unseen data.
Examples include classification (e.g., spam vs. non-spam emails) and regression (e.g., predicting house prices).
Unsupervised Learning: Here, the model tries to find patterns or groupings in data without any labels. It’s like exploring without a map.
Examples include clustering (e.g., grouping customers based on buying habits) and dimensionality reduction (e.g., reducing the number of features while retaining important information).
Reinforcement Learning: This is a bit like training a pet with rewards. The model learns by taking actions in an environment to maximize some notion of cumulative reward. It’s used in scenarios like game playing (e.g., chess) or robotic control (e.g., self-driving cars).
Once you have a basic model, you need to fine-tune it to get the best performance. This process is known as hyperparameter tuning.
Hyperparameters are settings for your model that you set before training. They aren’t learned from the data but need to be chosen carefully. Examples include the learning rate in neural networks or the number of trees in a random forest.
Optimization involves finding the best combination of hyperparameters that results in the best model performance. This can be done using techniques like grid search (trying out all possible combinations) or more advanced methods like random search or Bayesian optimization.
When working on machine learning projects, the environment you use for development can make a big difference. Here are some common tools:
Jupyter Notebooks: These are interactive documents where you can write code, run it, and see results immediately. They are great for experimentation and visualization. You can mix code with Markdown text to document your process.
Integrated Development Environments (IDEs): Tools like PyCharm or VSCode provide a more traditional coding environment. They offer features like code completion, debugging, and version control integration, which are helpful for larger projects.
Choosing the right libraries and frameworks can greatly impact your machine-learning workflow. Here are some popular ones:
TensorFlow: Developed by Google, TensorFlow is a powerful framework for building and training machine learning models, especially deep learning models. It provides extensive tools for model deployment and production.
PyTorch: Created by Facebook, PyTorch is known for its ease of use and dynamic computational graph, which makes it a favorite among researchers and practitioners. It’s excellent for developing complex models and experimenting with new ideas.
Scikit-learn: This is a versatile library for classical machine learning algorithms. It’s great for beginners due to its user-friendly API and wide range of built-in algorithms for tasks like classification, regression, and clustering.
XGBoost: This library is specialized for gradient boosting, which is a technique that combines the predictions of several base models to improve accuracy. It’s particularly popular in data science competitions for its high performance.
Once you’ve built and trained your machine learning model, the next step is deployment. This is where your model goes from being an experiment to something real users can interact with, whether it’s through an app, a website, or another system. For beginners, it’s important to understand that deployment means making your model available for use and managing how it handles data and traffic. Here’s a simple explanation of key concepts:
There are different ways you can deploy a model based on how it’s going to be used:
Batch Inference: In this strategy, you run the model on large batches of data at scheduled intervals. For example, you might run a recommendation model on your user data every night to update product suggestions. This is useful when real-time predictions aren’t required.
Online Inference: In this case, the model makes predictions in real time, as soon as it receives new data. This is common in applications where instant decisions are needed, like chatbots or fraud detection systems.
To make deployment easier, machine learning models are often packaged into containers. A container includes everything the model needs to run, including code, libraries, and dependencies.
Docker: Docker is a popular tool for containerization. It helps you package your model along with all the necessary software into a single container that can run anywhere. This ensures that your model works consistently across different environments.
Kubernetes: Kubernetes is used for orchestration, which means managing multiple containers. If you need to deploy your model at scale (e.g., to handle many users or large amounts of data), Kubernetes can help manage and distribute the workload across different machines.
Once your model is containerized, you need to serve it so that other systems can send data to it and receive predictions. Different tools are available to help you serve models:
TensorFlow Serving: A system for serving TensorFlow models in production environments. It helps you manage and version your models and provides an API that other systems can use to get predictions.
TorchServe: This tool is used for serving PyTorch models. It’s designed to handle multiple models, scaling, and monitoring in production.
Seldon: Seldon is a platform that can serve models built with various machine learning frameworks (not just TensorFlow or PyTorch). It also integrates with Kubernetes, making it a good option for scalable deployments.
BentoML: BentoML makes it easy to package and deploy models as microservices. It’s beginner-friendly and works with different frameworks, including Scikit-learn, TensorFlow, and PyTorch.
When your model is deployed, you need a way for users or systems to send data to it and get predictions back. This is usually done through an API (Application Programming Interface).
API Management: You need to manage the API to make sure it handles requests efficiently, secures access, and can scale as more users interact with it. Tools like FastAPI or Flask (for Python) can be used to quickly set up an API for your model.
Load Balancing: If many users are using your model at once, you’ll need to make sure the system can handle all the requests.
Load balancing is the process of distributing these requests across multiple servers to avoid overloading any one machine. Kubernetes can help with this by automatically scaling up the number of containers running your model based on the traffic.
Building and maintaining an effective machine learning infrastructure is crucial for the success of modern AI projects. From data ingestion and storage, through model development, training, and deployment, each component of the infrastructure plays a main role in delivering accurate and scalable machine learning solutions.
As we’ve explored, the tech stack includes a variety of tools and platforms that address different stages of the ML lifecycle, such as data storage options (data lakes, warehouses), distributed processing frameworks (Spark, Flink), and model serving strategies (TensorFlow Serving, Kubernetes).
Understanding these components is key for building efficient systems that can handle large-scale data and complex models, whether it's for batch processing or real-time inference.
By leveraging the right combination of tools, cloud services, and custom setups, machine learning teams can focus on innovation and model improvement while relying on a robust, scalable infrastructure that handles the heavy lifting of computation, storage, and orchestration.
As the field of machine learning continues to evolve, so will the infrastructure and technologies that support it. The challenge lies not just in building models, but in crafting a streamlined infrastructure that ensures they perform well in real-world scenarios, where scalability, performance, and maintainability are paramount. By mastering these infrastructure components, ML practitioners are well-equipped to drive meaningful insights and impact in their organizations.